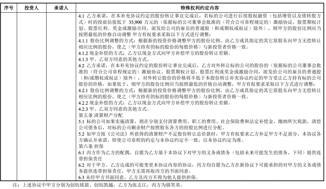
存在对赌恢复条款上市案例分析
“对赌协议”又称估值调整协议,是指投资方与融资方在达成股权性融资协议时,为解决交易双方对目标公司未来发展的不确定性、信息不对称以及代理成本而设计的包含了股权回购、金钱补偿等对未来目标公司的估值进行调整的协议。从订立“对赌协议”的主体来看,有投资方与目标公司的股东或者实际控制人“对赌”,投资方与目标公司“对赌”,投资方与目标公司的股东、目标公司“对赌”等形式。
XX上市公司创业板问询:关于对赌协议












(二)重新生效是否涉及发行人回购股份、是否表明对赌协议清理不彻底
金方略 > 金方略企业发展咨询公司 > 股权激励咨询 > 股权顶层架构方案
存在对赌恢复条款上市案例分析
“对赌协议”又称估值调整协议,是指投资方与融资方在达成股权性融资协议时,为解决交易双方对目标公司未来发展的不确定性、信息不对称以及代理成本而设计的包含了股权回购、金钱补偿等对未来目标公司的估值进行调整的协议。从订立“对赌协议”的主体来看,有投资方与目标公司的股东或者实际控制人“对赌”,投资方与目标公司“对赌”,投资方与目标公司的股东、目标公司“对赌”等形式。
XX上市公司创业板问询:关于对赌协议












(二)重新生效是否涉及发行人回购股份、是否表明对赌协议清理不彻底
[标签]: 上市前规范 公司上市前规范 企业拟上市前规范策划 企业上市前规范培训 厦门企业上市前规范机构 厦门上市前规范咨询公司
深圳市睿联技术股份有限公司 (IPO过会通过)公司简介公司主要从事自主品牌“Reolink”的家用视频监控产品软硬件的研发、生产和销售,以线上平台为主要销售渠道,重点面向海外消费市场。报告期内,公司主要产品为家用摄像机单机、套装及配件等设备端产品,并配套客户端 App,“端到端”的满足消费者可靠、... [更多]
[标签]: 上市前规范 公司上市前规范 企业拟上市前规范策划 企业上市前规范培训 厦门企业上市前规范机构 厦门上市前规范咨询公司
公司是全球科技消费电子知名品牌企业,秉承“为用户创造价值,提升员工幸福感,为社会发展做贡献”的使命,以及“成为一个有价值、有温度的全球性品牌”的愿景,主要从事 3C 消费电子产品的研发、设计、生产及销售,致力于为用户提供全方位数码解决方案,产品主要涵盖传输类、音视频类、充电类、移动周边类、存储类五大... [更多]
[标签]: 上市前规范 公司上市前规范 企业拟上市前规范策划 企业上市前规范培训 厦门企业上市前规范机构 厦门上市前规范咨询公司
发行人作为高端制造装备核心部件产品提供商,是专业从事工业机器视觉成像部件产品设计、研发、生产和销售的国家高新技术企业,是我国机器视觉领域自主研发创新国产品牌的先锋企业。发行人的主要产品包括作为工业机器视觉核心部件的工业相机及图像采集卡两大品类,其中工业相机以高速或高分辨率产品为主,图像采集卡以兼容 ... [更多]
[标签]: 上市前规范 公司上市前规范 企业拟上市前规范策划 企业上市前规范培训 厦门企业上市前规范机构 厦门上市前规范咨询公司
播恩集团股份有限公司(IPO过会通过) 播恩集团主营业务为饲料的研发、生产、销售,凭借着优质的产品质量、良好的技术服务和企业信誉,公司市场规模稳步扩大,目前已覆盖全国多个省市,发展成为集研发、生产、销售、服务为一体的全国性饲料提供商。播恩集团的主要产品为猪用饲料。... [更多]
[标签]: 上市前规范 公司上市前规范 企业拟上市前规范策划 企业上市前规范培训 厦门企业上市前规范机构 厦门上市前规范咨询公司
武汉逸飞激光股份有限公司(IPO过会通过),逸飞激光是一家专业从事精密激光加工智能装备研发、设计、生产和销售的高新技术企业,主要产品包括锂电池电芯自动装配线、模组/PACK 自动装配线等自动化产线及各类精密激光加工智能化专机,广泛应用于锂电池、家电厨卫和装配式建筑等行业。发行人是国家级专精特新“小巨... [更多]
[标签]: 上市前规范 公司上市前规范 企业拟上市前规范策划 企业上市前规范培训 厦门企业上市前规范机构 厦门上市前规范咨询公司
浙江双元科技股份有限公司(IPO过会通过) 双元科技是生产过程质量检测及控制解决方案提供商,专注于为企业提供产品生产过程中的面密度/厚度/克重/定量、水分、灰分等工艺参数检测并对生产过程进行高精度闭环控制的在线自动化测控系统,以及适用于表面瑕疵检测、内部缺陷检测和尺寸测量的机器视觉智能检测系统。双... [更多]
[标签]: 上市前规范 公司上市前规范 企业拟上市前规范策划 企业上市前规范培训 厦门企业上市前规范机构 厦门上市前规范咨询公司
上海索辰信息科技股份有限公司(科创板IPO过会通过) 索辰科技是一家专注于 CAE 软件研发、销售和服务的高新技术企业。索辰科技自成立以来,坚持面向世界科技前沿,面向国家重大需求,专注于 CAE 核心技术的研究与开发,在实现自身技术持续提升、经营规模不断扩大的同时,为实现我国工业软件自主研发、核心... [更多]
[标签]: 上市前规范 公司上市前规范 企业拟上市前规范策划 企业上市前规范培训 厦门企业上市前规范机构 厦门上市前规范咨询公司
中邮科技股份有限公司(科创板IPO过会通过)中邮科技是国内智能物流系统领域领先的综合解决方案提供商,长期专注于智能物流系统的研发、设计、生产、销售以及智能专用车的改造设计及销售。中邮科技坚持“引领物流科技、让传递更简单”的经营理念,始终致力于成为智能物流系统核心技术研发、系统集成及设备制造的主力军以... [更多]
[标签]: 上市前规范 公司上市前规范 企业拟上市前规范策划 企业上市前规范培训 厦门企业上市前规范机构 厦门上市前规范咨询公司
昆山玮硕恒基智能科技股份有限公司(创业板IPO过会通过) 玮硕恒基的主营业务为消费电子精密转轴产品的研发、生产和销售。玮硕恒基的转轴产品主要应用于笔记本电脑。笔记本电脑转轴是连接笔记本电脑显示模组和主机模组的重要功能性结构件。随着笔记本电脑的更新换代,笔记本电脑转轴需要满足客户翻转角度更灵活、体积... [更多]
[标签]: 上市前规范 公司上市前规范 企业拟上市前规范策划 企业上市前规范培训 厦门企业上市前规范机构 厦门上市前规范咨询公司
惠柏新材料科技(上海)股份有限公司(创业板IPO过会通过)惠柏新材主营业务为特种配方改性环氧树脂系列产品的研发、生产和销售,主要包括风电叶片用环氧树脂、新型复合材料用环氧树脂、电子电气绝缘封装用环氧树脂等多个应用系列产品。此外,惠柏新材还少量销售用于 Mini\Micro LED 的量子点色转换墨水... [更多]
[标签]: 上市前规范 公司上市前规范 企业拟上市前规范策划 企业上市前规范培训 厦门企业上市前规范机构 厦门上市前规范咨询公司
四川容大黄金股份有限公司(IPO过审通过)容大黄金是一家长期专注于金矿资源开发及综合利用的企业,主要从事金矿的采选及销售,主要产品为金精矿和合质金。经过多年发展,容大黄金已成为国内主要的金矿采选企业之一,系中国黄金协会理事单位,被评为国家级绿色矿山企业、四川省重点黄金生产企业。本次发行的保荐机构为中... [更多]
[标签]: 上市前规范 公司上市前规范 企业拟上市前规范策划 企业上市前规范培训 厦门企业上市前规范机构 厦门上市前规范咨询公司 厦门上市前规范咨询公司上市陪跑 IPO陪跑公司
上海建科集团股份有限公司(IPO过会通过),公司简介:公司 60 多年的发展历程,始终践行“以最新的建筑科学成果为上海和全国城乡建设服务”的使命,以科技创新为先导,以专业技术服务为主业,服务涵盖工程项目和城市建设运营管理全过程,形成了工程咨询服务、检测与技术服务、环境低碳技术服务、特种工程与产品销售... [更多]
[标签]: 上市辅导 公司上市辅导 企业拟上市辅导策划 企业上市辅导培训 厦门企业上市辅导机构 公司上市前规范 企业拟上市前规范 厦门企业上市前规范机构
青岛三祥科技股份有限公司(IPO过会通过) 公司简介 发行人主要从事车用胶管及其总成的研发、生产和销售,为整车厂商及其零部件配套厂商、售后零部件供应商等供应车用胶管及总成产品。发行人的主要产品包括制动系统软管及总成、动力转向系统软管及总成、汽车空调系统软管以及加油口管等,其销售区域覆盖北美、... [更多]
[标签]: 上市前规范 公司上市前规范 企业拟上市前规范 企业拟上市前规范策划 企业上市前规范培训 厦门企业上市前规范机构 厦门上市前规范咨询公司 厦门上市前规范咨询公司上市陪跑
北京航空材料研究院股份有限公司(IPO过会通过) ,公司简介:公司是一家主要从事航空、航天用部件及材料研发、生产和销售的高新技术企业,下设钛合金精密铸造事业部、橡胶与密封材料事业部、飞机座舱透明件事业部、高温合金熔铸事业部,主要产品分别为钛合金铸件、橡胶与密封件、透明件和高温合金母合金。除航空、航天... [更多]
[标签]: IPO策划 上市策划 IPO策划服务 上市策划服务 IPO策划咨询公司 企业高质量发展 上市辅导 厦门企业北交所精选层上市辅导机构
《企业IPO上市通关计划》为线上直播课程,针对企业上市过程中的难点、痛点、疑点进行深入的剖析,课程采取每月定期直播的方式,打破疫情和地理影响,让全国各地的优秀学员和授课专家无障碍学习交流。... [更多]
[标签]: 厦门IPO上市辅导机构 上市前策划 上市前股权激励方案 企业发展一体化咨询公司 IPO成功过会 IPO过会通过 上市策划咨询公司 上市策划服务
彻底涨疯了!一上市,就暴涨30倍又一中概股“妖股”诞生!四年五度冲击IPO的中概股“见知教育”上市首日股价一飞冲天,涨幅超3000%,触发盘中熔断。热门中概股多数下跌,纳斯达克金龙指数跌0.63%,收于7520点。知乎跌超8%,哔哩哔哩跌超7%,百度、京东跌超2%,好未来涨超11%,逸仙电商涨超7%... [更多]
[标签]: 股权转让 厦门退税补贴咨询公司 上市策划咨询公司 上市策划服务 上市辅导 上市前规范 企业拟上市前规范
拟上市公司五大个税风险股份制改造是有限责任公司上市的必经之路,其中涉及的股权转让、吸收外部资本、实施股权激励、留存收益转增和对赌条款适用,是地税机关征收个人所得税必须管控的五个环节。风险点一:低价或平价转让股权股改前后股权转让较为频繁,自然人股东将自己持有的股权转让给其他自然人或机构后,应依法就其转... [更多]
[标签]: 努力拓展增财渠道 IPO策划服务 IPO上市辅导 上市策划咨询公司 IPO策划咨询公司 上市策划服务 厦门企业上市辅导机构 厦门上市辅导咨询公司
积极推动企业上市 努力拓展增财渠道---赴上海、美国学习考察资本运营和企业上市的报告榆树市财政局副局长 高 红按照长春市委组织部的统一安排,今年9月中下旬和11月中下旬,我有幸同长春市相关部门的领导以及兄弟县(市)区同行等一行24人,前往上海市和美国芝加哥市进行了为期40多天的的考察学习。从我... [更多]
[标签]: IPO关于鼓励和促进企业上市的若干意见 IPO上市辅导 IPO策划服务 上市策划咨询公司 IPO策划咨询公司 上市策划服务 厦门企业上市辅导机构 厦门上市辅导咨询公司
关于鼓励和促进企业上市的若干意见襄阳政发〔2012〕28号各县(市)区人民政府,各开发区管委会,市直有关部门:为了充分调动我市企业上市的积极性,使一批成长性好、发展潜力大的企业通过资本市场做优、做大、做强,成为带动我市经济发展的龙头和骨干,促进我市经济和社会的全面发展,市政府决定加大对企业上市的支持... [更多]
[标签]: IPO股份有限公司上市条件和规定 IPO策划服务 IPO上市辅导 上市策划咨询公司 IPO策划咨询公司 上市策划服务 厦门企业上市辅导机构 厦门上市辅导咨询公司
股份有限公司上市条件和规定 第四十八条 申请证券上市交易,应当向证券交易所提出申请,由证券交易所依法审核同意,并由双方签订上市协议。 证券交易所根据国务院授权的部门的决定安排政府债券上市交易。 第四十九条 申请股票、可转换为股票的公司债券或者法律、行政法规规定实行保荐制度的其他证券上市交易,应... [更多]